Peer Review Process
All manuscripts submitted to the journal are subject to a rigorous double-blind peer review process, in which the identities of both authors and reviewers are concealed to ensure the fairness, objectivity, and impartiality of the evaluation. This process is essential for upholding the journal’s high standards of academic integrity, scientific rigor, and research quality.
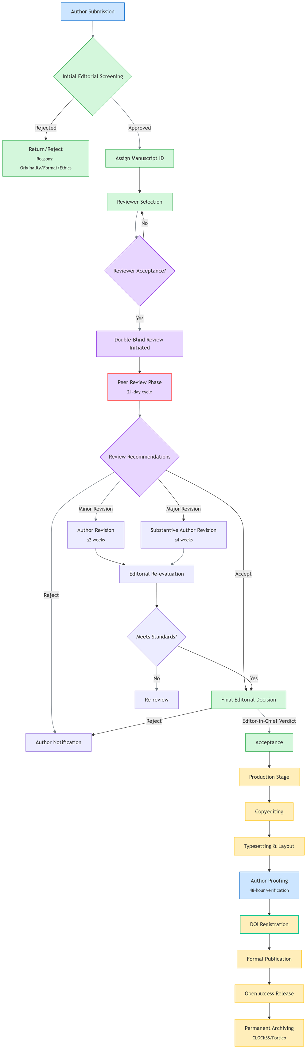
Submission and Initial Screening
Upon submission, each manuscript undergoes an initial editorial screening by the editorial office. During this stage, the editorial team assesses the manuscript for:
- Originality and scientific merit;
- Relevance to the journal’s Aims and Scope;
- Compliance with submission guidelines, including formatting, language, and ethical standards (e.g., plagiarism, authorship, conflict of interest disclosures).
Manuscripts that fail to meet these basic criteria may be returned to the authors for revision or rejected at this stage.
Peer Review Process
Manuscripts that pass the initial screening are sent to at least two independent, qualified reviewers who are experts in the relevant field. Reviewers are selected based on their expertise, publication record, and, where possible, geographic and institutional diversity.
The peer review process typically includes the following steps:
- Assignment: The manuscript is assigned to reviewers who have no conflicts of interest with the authors or the research.
- Review: Reviewers evaluate the manuscript based on the following criteria:
- Scientific validity and soundness of methodology;
- Clarity and logic of presentation;
- Relevance and significance of findings;
- Ethical compliance and reproducibility.
- Feedback and Recommendation: Reviewers provide written comments and make a recommendation (e.g., accept, minor revision, major revision, or reject).
- Editorial Decision: Based on the reviewers’ feedback and the editor’s assessment, a final decision is made. Authors are notified of the decision and provided with the reviewers’ comments (anonymized in the case of double-blind review).
Revision and Resubmission
If a manuscript is accepted with revisions, authors are expected to address all reviewer comments in a point-by-point response and submit a revised version within the specified timeframe. A revised manuscript may be sent back to the original reviewers or a new set of reviewers for re-evaluation.
Acceptance and Production
Once a manuscript is accepted, it enters the copyediting, proofreading, and production phase. This includes:
- Language editing and formatting to ensure consistency with the journal’s style;
- Typesetting and layout design;
- Proofreading by the authors to ensure accuracy;
- Scheduling for publication.
The author’s continued involvement is essential at this stage to ensure that all editorial changes preserve the scientific accuracy, integrity, and clarity of the original content.
Post-Publication
Upon publication, each article is assigned a Digital Object Identifier (DOI) and becomes openly accessible via the journal’s online platform. All published articles are archived in accordance with international standards for long-term preservation and access.
flow chart
